贯彻党的十九大主题阅读征文活动评选结果近日揭晓,25名来自政界、业界、学界的作者获奖。
征文活动由原国家新闻出版广电总局指导,中国新闻出版传媒集团主办,《中国出版》杂志社承办,旨在宣传贯彻党的十九大精神,学习宣传贯彻习近平新时代中国特色社会主义思想,认真落实《全民阅读“十三五”时期发展规划》,弘扬时代旋律,提升理论研究水平。
活动自2017年10月10日启动至2018年7月末截止,为期10个月,引发了各行业尤其是新闻出版业界对主题出版与阅读关系的深入思考。最终收到的925篇征文囊括了多种研究视角和研究方法,有宏观层面的观察,也有典型案例引发的思考;有偏重学理性的阐述,也有基于工作实践的探索;有数据调研分析,也有最新研究工具的应用,反映了主题出版和阅读研究领域的各个方面,具有较高的质量和代表性。此次征文活动对通过阅读活动积极贯彻落实党的十九大精神有很大意义和价值。
此次征文活动由初评、复评、终评三阶段组成,为保质保量完成此次征文活动的组织评选工作,主办方高度重视,根据评审的不同阶段制定了相应的评选标准,并邀请出版领域相关领导、业界专家、资深编辑等组成评审委员会,以保障评选结果的理论性与应用性。
初评阶段评选主要侧重稿件的主题相关程度、文章结构布局及文辞通顺程度;复评阶段根据评委的个人工作、科研经验,评审侧重主题的现实意义、价值内容与主题的结合程度以及观点创新性;终评阶段拟根据文章对现实的指导意义、理论创新、研究深度等维度进行评审。
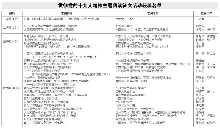
在具体评审过程中,主办方坚持客观公正、质量至上、宁缺毋滥的原则。杂志社对所有来稿认真梳理,严格按照征文评选标准选出120篇稿件,同时确保这些入围稿的原创性。初评阶段,通过对调互审、无记名筛选,选出80篇复评入围稿件。复评阶段,由出版业界的资深学者、出版社社长等担任评委,对80篇入围稿件进行打分排序,经杂志社统计分数后,按照平均得分高低排序遴选出55篇稿件。终评阶段,专家对55篇稿件进行现场讨论、无记名投票、现场计票后公布,对有争议的文章进行第二甚至第三轮投票,最终评选出一等奖1名、二等奖2名、三等奖4名、优秀奖18名,保证了活动的权威性和公信力。
