
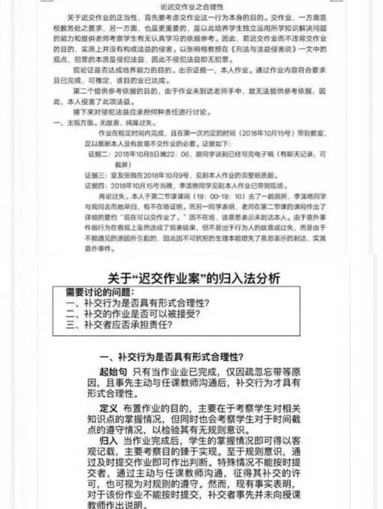
“如果你能找一两个角度,论证你迟交作业的合理性,我就接受你的作业。”近日,华东政法大学一同学因故未及时上交作业,写文论证“迟交作业的合理性”,没想到其授课老师——法律学院副教授马寅翔写了一篇《关于“迟交作业案”的归入法分析》来回应许同学,师生之间一来一回的精彩“辩论”走红网络。最终,马寅翔老师接受了这份迟交的作业,他表示之所以如此“回复”,是希望学生能够理解规则意识,将所学法律知识运用到生活中。
无论从哪个角度看,要不要接受一份“迟交的作业”,都是小事一桩。然而,原本微不足道的事情,却迅速“爆红”,引发了公众称赞,确实颇为意外。
师生之间用专业知识对答固然是一个亮点,但众多吃瓜群众们关注的并非“专业”术语的精彩与否,更多的是被其中蕴含的师生平等交流精神所打动。
学生尊重老师,老师启发学生——师生之间和谐相处本是常态。但牙齿都难免会咬到舌头,现实中囿于诸多因素,个别时刻师生之间也会出现龃龉。

就在几天前,川大一学生因外公去世向老师请假被拒一事,一度引爆舆论。该老师表示:“你可以回去。必须回去。那是你的职责。你没来上课,我要扣分,这是我的职责。”随后,该老师在课堂上公开拿该生隐私做例,并表示:“如果这学期你家里面有四个人去世,我这门课,你只能重修”。四川大学了解情况后迅速要求涉事教师写检查并向学生道歉。
无论是迟交作业还是因故请假,都有一定的规章制度。作为老师,当然应该固守基本的原则,进而培养学生的规则意识。但是,规则与人性化处理之间并非截然对立,彰明律令和细察人情,有时也可以兼得。在冰冷的原则之上多一些情感的投入,不仅不是“和稀泥”,还能让事情处理得更合情合理,也更能体现大学的人文底蕴。
当然,如果再如马老师一般,在处理矛盾时融入专业知识,引导学生通过对专业知识的“活学活用”来解决问题,自然更是有益。
马老师的处理看上去似乎“顺手偶得”,但“事虽小,理不轻”,当中蕴含的尊重学生、平等对话的理念,值得借鉴。而引导学生将专业所学融会贯通,应用于现实场景,更是体现了教育者的良苦用心。
如此看来,“迟交作业”引发的师生论文交锋,值得“火一把”。











川公网安备 51190202000048号
投稿交流: